leyu乐鱼(中国)体育官方网站

leyu乐鱼(中国)体育官方网站 行业资讯 政策法规 产业市场 节能技术 能源信息 宏观环境 会议会展 活动图库 资料下载 焦点专题 智囊团 企业库
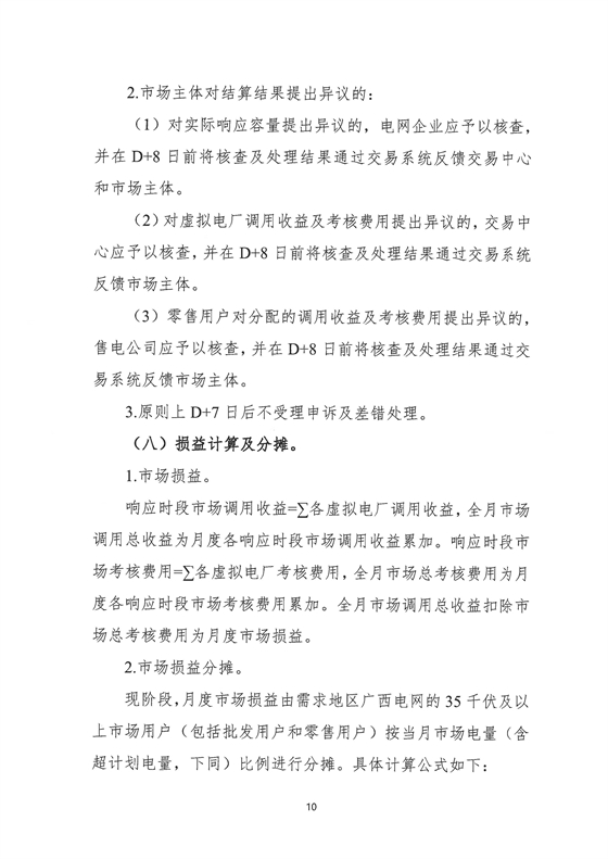
产业市场  节能产业网 >> 产业市场 >> 产业动向 >> 正文
上限2.5元/kWh!广西发布电力市场化需求响应实施方案意见稿(附各省补贴对比)
来源:北极星储能网 时间:2021/12/2 23:40:34 用手机浏览

北极星储能网获悉,11月26日,广西工信厅发布《广西电力市场化需求响应实施方案(征求意见稿)》,文件提出,需求响应资源为市场主体可调节负荷,包含自备电源、安装于用户侧的储能装置、具备调节能力的工业生产负荷等。需求响应资源聚合为,以虚拟电厂为单元参与需求响应,参与需求响应报价上限不超过2.5元/kWh。

其中负荷集成商聚合的单个虚拟电厂最小响应能力不低于1兆瓦,单个需求响应资源最小响应能力不低于0.2兆瓦,响应时长均不低于1小时。需求响应资源须安装分时计量表计,且将计量数据传送至广西电网。计量表计的最小计量周期为15分钟。

据北极星储能网统计,目前已有多省出台政策,具体补贴标准如下:




分享到:
leyu乐鱼(中国)体育官方网站相关的文章 iTAG:
没有leyu乐鱼(中国)体育官方网站相关的文章
频道推荐
服务中心
微信公众号

CESI
关于本站
版权声明
广告投放
网站帮助
leyu乐鱼(中国)体育官方网站-LEYU.COM
网站服务
会员服务
最新项目
资金服务
园区招商
展会合作
节能产业网是以互联网+节能为核心构建的线上线下相结合的一站式节能服务平台。
©2007-2020 CHINA-ESI.COM

节能QQ群:39847109
顶部微信二维码底部
扫描二维码关注官方公众微信