leyu乐鱼(中国)体育官方网站

leyu乐鱼(中国)体育官方网站 行业资讯 政策法规 产业市场 节能技术 能源信息 宏观环境 会议会展 活动图库 资料下载 焦点专题 智囊团 企业库
宏观环境  节能产业网 >> 宏观环境 >> 商业资讯 >> 正文
J.D. Power:新上市车型产品魅力无明显提升,产品开发难度加大
来源:节能产业网 时间:2020/10/9 11:00:40 用手机浏览

保时捷与别克分别位居豪华车和主流车品牌魅力指数榜首

全球领先的消费者洞察与市场研究机构J.D. Power(君迪)今天发布的2020中国汽车性能、运行和设计研究SMAPEAL,亦称汽车魅力指数研究)显示,虽然汽车厂商不断推出改款车型和新车型以应对持续变化的消费者偏好和需求,但新上市车型的产品魅力未能达到消费者期待;90后消费者与90前消费者的产品魅力需求差异显著,对汽车品牌的产品开发提出更高要求。

今年是 J.D. Power 在中国开展汽车魅力指数研究的第18个年头,也是该研究在中美市场同步更新的第一年。这项研究衡量的是车主在购买新车之后2至6个月内拥有和驾驶车辆的各方面体验,是汽车厂商设计和开发有吸引力车辆的重要依据。2020年中国汽车行业整体魅力指数为732分(研究采用1000分制)。

J.D. Power中国区联合研究总经理王庆华表示:“APEAL 研究评估了车主对新车的喜爱程度,同时指出了车辆所未能提供的车主所期待的兴奋体验。这项研究和 J.D. Power 新车质量研究(IQS)及科技配置体验研究(TXI)一起,共同构成了汽车产品实力评价的三个维度。对汽车制造商而言,了解车主的拥车和驾驶体验,与了解质量问题和车主对新技术的接受程度具有同等重要的价值。”

今年的研究中,新上市车型(包含大改款车型和新车型)占全部车型的16%。中国车主对新上市车型和既有车型的整体喜爱度没有差异(均为732分),而在美国,新上市车型的整体魅力指数高于既有车型11分。研究涉及的10个车辆体验类别中,新上市车型仅在燃油经济性方面的表现好于既有车型。在18款获奖车型中,仅有两款为新上市车型。

J.D. Power中国区汽车产品事业部总经理蔡明表示:“随着汽车市场的竞争加剧,汽车厂商不断推出改款车型和新车型以应对持续变化的消费者偏好和需求。但新上市车型的产品魅力并没有明显提升,材料、配置、外观等方面的同质化依然困扰着汽车品牌的新产品开发。如何使新上市车型具有较高的产品魅力以便带来更好的市场表现,给厂家的新产品开发带来了新的挑战。”

研究还显示,在各年龄段新车车主中,只有90后车主对新上市车型的喜好度(744分)高于既有车型(738分),其他年龄段车主均持相反看法。使用智能设备远程操控车辆和车载导航的体验是90后认为新上市车型领先于既有车型的两大要素,却被90前认为是新上市车型最落后于既有车型的五大要素中的两个。

“不同年龄段车主对产品魅力的喜好和褒贬不一,说明汽车品牌面对的是一个消费群体和产品细分程度越来越高的市场,意味着汽车品牌在产品开发的早期阶段就需要将不同年龄层消费者的差异化需求纳入考虑范围,这就对汽车品牌的产品开发工作提出了更高要求。”蔡明表示。

该研究的其他发现:

除韩系品牌以外的其他品牌产品魅力均有提升:美系品牌产品魅力指数从2019年的713分上升至今年的737分。日系品牌(737分)和欧系品牌(736分)相较2019年汽车魅力指数分别提升了20分和14分。韩系品牌(734分)汽车魅力指数比2019年略低3分。自主品牌(718分)相较2019年进步了25分,但仍有较大进步空间。

中国市场安全/辅助驾驶类配置的安装率远低于美国市场:除倒车雷达和主动泊车外,中国市场的安全/辅助驾驶类配置安装率远低于美国市场。例如较热门的自适应巡航控制系统在美国的安装率为77%,而在中国市场的安装率仅有17%。车道辅助系统在美国市场的安装率是中国市场的5倍。

排名最高的品牌和车型

保时捷(770分)获得豪华车品牌第一,捷豹(757分)和宝马(748分)分别排名第二和第三。别克(745分)获得主流车品牌第一,东风日产(744分)和一汽丰田(741分)分别排名第二和第三。

共有来自18个细分市场的18款车型在2020年中国汽车性能、运行和设计研究中摘得奖项。

广汽本田品牌获得车型层面奖项的是本田飞度本田锋范本田冠道

别克品牌中获得车型层面奖项的是别克威朗别克昂科威别克新GL8

保时捷品牌获得车型层面奖项的是保时捷Cayenne保时捷Macan

梅赛德斯-奔驰品牌获得车型层面奖项的是梅赛德斯-奔驰C梅赛德斯-奔驰E

其他获得各自所在细分市场奖项的车型有宝骏RM-5长安CS35广汽传祺GM6吉利缤瑞英菲尼迪QX50起亚焕驰日产逍客大众CC

中国汽车性能、运行和设计研究(APEAL)围绕新车的各个方面来衡量车主对汽车产品魅力的感受与满意程度,涉及10个车辆表现类别(外观造型、设置和启动、上/下车、车身内装、车辆性能、驾驶感受、安全感、车载信息娱乐系统、驾乘舒适性以及燃油经济性)的37个要素。

2020年研究是基于2019年6月至2020年6月期间购买新车的32,046位车主的评价。研究涵盖57个品牌的241款车型。数据收集工作于2019年12月至2020年8月间在70个中国主要城市进行。

了解J.D. Power 2020中国汽车性能、运行和设计研究(APEAL)详细内容及购买完整版数据,请联系:china.marketing@jdpa.com

注:后附张图表

J.D. Power 2020中国汽车性能、运行和设计研究(APEAL)豪华车品牌魅力指数排名

J.D. Power 2020中国汽车性能、运行和设计研究(APEAL)主流车品牌魅力指数排名

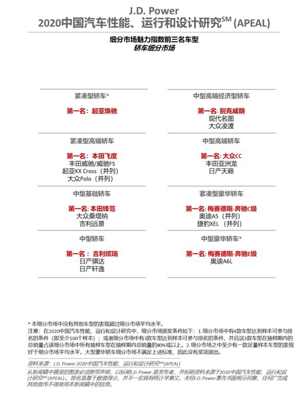
J.D. Power 2020中国汽车性能、运行和设计研究(APEAL)轿车市场魅力指数前三名车型

J.D. Power 2020中国汽车性能、运行和设计研究(APEAL)SUV、MPV市场魅力指数前三名车型

声明:转载目的在于传递更多信息,文章版权归原作者所有,内容为作者个人观点。本站只提供参考并不构成任何投资及应用建议。如涉及作品内容或其它问题,请在30日内与工作人员联系(附联系方式),我们将第一时间与您协商。谢谢支持!



分享到:
leyu乐鱼(中国)体育官方网站相关的文章 iTAG:
没有leyu乐鱼(中国)体育官方网站相关的文章
频道推荐
服务中心
微信公众号

CESI
关于本站
版权声明
广告投放
网站帮助
leyu乐鱼(中国)体育官方网站-LEYU.COM
网站服务
会员服务
最新项目
资金服务
园区招商
展会合作
节能产业网是以互联网+节能为核心构建的线上线下相结合的一站式节能服务平台。
©2007-2020 CHINA-ESI.COM

节能QQ群:39847109
顶部微信二维码底部
扫描二维码关注官方公众微信