leyu乐鱼(中国)体育官方网站

leyu乐鱼(中国)体育官方网站 行业资讯 政策法规 产业市场 节能技术 能源信息 宏观环境 会议会展 活动图库 资料下载 焦点专题 智囊团 企业库
行业资讯  节能产业网 >> 行业资讯 >> 国内资讯 >> 正文
上海诺辉烟台万华签订项目战略合作协议
来源:节能产业网 时间:2022/3/15 15:38:02 用手机浏览

NOVA and WANHUA signed a project strategic cooperation agreement

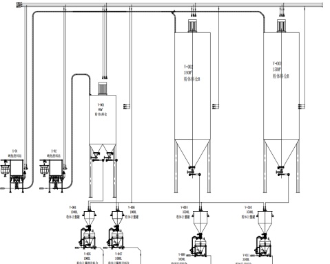
年产3万吨智能防火涂料生产线项目

Annual output of 30,000 tons of intelligent fire-proof coating production line

上海诺辉于2021年11月份与烟台万华新材料技术有限公司合作新项目,以EPC总承包形式承建年产3万吨自动化防火涂料的整厂生产线项目建设。万华新材料技术有限公司是万华化学集团烟台生产基地,为国内500强企业,是一家全球化运营的化工新材料公司,在国内各地设有多个研发中心,以持续的科技创新能力成产行业领跑企业,其业务涵盖聚氨酯、石化、精细化学品产业集群。所服务的行业主要包括:生活家居、运动休闲、汽车交通、建筑工业、电子电气、个人护理和绿色能源等。

Shanghai NOVA cooperated with Yantai WANHUA on a new project in November 2021, and undertook the construction of the whole production line with an annual output of 30000 tons of automatic fire-proof coatings in the form of EPC.This is Yantai production base of WANHUA group. It is one of the top 500 companies in China, and which is a new chemical material company operating globally. It has several R&D centers all over the country. With its continuous technological innovation capability, it has become a leading enterprise in the industry. Its business covers polyurethane, petrochemical, and fine chemicals industrial clusters. The industries served mainly include: living and home, sports and leisure, automobile transportation, construction industry, electrical and electronic, personal care and green energy, etc.

年产3万吨自动化防火涂料整厂生产线,生产配方录入电脑端,设定工艺流程和定量,采用远程智能控制一键式自动化生产,粉体物料自动输送计量进料,液体自动称重计量进料,生产釜自动启动、自动进料、自动生产等工艺步骤,产品合格后进入全自动罐装机,自动灌装码垛,运送至成品区。

With an annual output of 30,000 tons of automatic fireproof coating production line, the production formula is entered into the computer, and the process flow and quantity are set. This system adopts remote intelligent control, automatically transports and measures the feeding of powder and liquid, and the production vessels are automatically operated. After finishing, products fed into the full-automatic filling machine, and then conveyed to the finished product area.

自动化粉体上料系统Automatic powder feeding system

粉体自动上料系统完成粉体自动上料、储存(粉体料仓配有液位测量)、自动称重计量、自动输送至生产设备。

The feeding system completes thewhole process ofautomatic feeding, storage (the powderstorage tanksareequipped withlevel measurement), automatic weighing and metering, andconveyto the production equipmentautocratically.

液体物料自动计量进料Automatic metering and feeding of liquid materials

液体储罐(配有雷达液位计)经泵送至计量罐,精准称重计量后输送至生产釜,自动进料生产。

The liquid storage tank (equipped with radar level gauge) is pumped to the metering tank, accurately weighed and measured, and then transported to the productionvesselforproduction.

自动将颗粒杂质排出滤元,无需人工清洗,可单机连续在线过滤,自动运行,流量稳定,节约人工和过滤耗材。

The particulate impurities are automatically discharged from the filter element without manual cleaning, and it can be continuously filtered online by a single machine, with automatic operation and stable flow, saving labor and filtration consumables.

整套产线自动化程度高,密闭式生产作业,无粉尘污染和有害气体挥发,环保卫生。上料自动化计量称重,自动化混合生产,全自动化包装产线配有机器人码垛系统,进行无人化作业或少人化作业,释放了劳动力,同时提高了生产效率,产品品质更稳定。

The whole production line has a high degree of automation,and it isclosed productionwork, no dust pollution and harmful gas volatilization,whichis environmentally friendly. The fully automaticproduction line releases the labor force, improves the production efficiency and makes the product quality more stable.



分享到:
leyu乐鱼(中国)体育官方网站相关的文章 iTAG:
没有leyu乐鱼(中国)体育官方网站相关的文章
频道推荐
服务中心
微信公众号

CESI
关于本站
版权声明
广告投放
网站帮助
leyu乐鱼(中国)体育官方网站-LEYU.COM
网站服务
会员服务
最新项目
资金服务
园区招商
展会合作
节能产业网是以互联网+节能为核心构建的线上线下相结合的一站式节能服务平台。
©2007-2020 CHINA-ESI.COM

节能QQ群:39847109
顶部微信二维码底部
扫描二维码关注官方公众微信