leyu乐鱼(中国)体育官方网站

leyu乐鱼(中国)体育官方网站 行业资讯 政策法规 产业市场 节能技术 能源信息 宏观环境 会议会展 活动图库 资料下载 焦点专题 智囊团 企业库
行业资讯  中国节能产业网 >> 行业资讯 >> 国内资讯 >> 正文
新环保法四项配套办法实施评估报告出炉 违法处罚力度大
来源:中国节能产业网 时间:2017/4/21 10:58:55 用手机浏览

《环境保护主管部门实施按日连续处罚办法》等四个办法被认为是新环保法的四个锋利牙齿。在过去一年,“四个牙齿”都咬了哪些违法行为?受环保部委托,由中国人民大学法学院教授竺效领衔的课题组今天发布了《新<环境保护法>四个配套办法实施与适用评估报告(2016)》(以下简称《报告》,对四项配套办法的实施情况进行了全面评价。

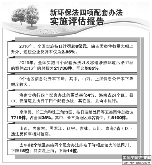
《报告》认为,新《环境保护法》四个配套办法实施初显成效,去年一年,全国实施按日计罚超过8亿元,除了四类案件数量大幅上升外,违法企业反弹率仅为2.86%。

竺效课题组对处罚案件与环境质量改善进行对比分析后发现,违法处罚力度大,大气质量改善明显。

针对按日计罚实施率仅为4.47%的实际情况,全国政协社会与法制委员会驻会副主任、环境法学家吕忠梅提出,按日计罚制度设计有待完善。

去年按日计罚罚款超8亿元

配合修改后的《环境保护法》的实施,环保部出台了《环境保护主管部门实施按日连续处罚办法》、《环境保护主管部门实施限制生产、停产整治办法》、《环境保护主管部门实施查封、扣押办法》等四个配套规章,并联合公安部、工信部、农业部、国家质检总局发布了《行政主管部门移送适用行政拘留环境违法案件暂行办法》。

就这四个配套办法的实施情况,竺效表示,2016年1-12月份,全国实施四个配套办法以及移送涉嫌环境污染犯罪的案件2016年的总数为21738件,同比增长85%。其中,按日连续处罚案件共974件,同比上升36%;罚款数额达84820.73万元,同比增加49%;实施查封、扣押案件共9622件,同比上升130%;实施限产、停产案件共5211件,同比上升68%;移送行政拘留共3968起,同比上升91%;移送涉嫌环境污染犯罪案件共1963件,同比上升16%。

竺效认为,2016年1-12月,全国范围内32个地区(新疆建设兵团的案件单独统计)实施新《环境保护法》的四配套办法的案件数的地域分布并不均匀,全国范围内32个地区适用五种措施的案件数量大体上呈现从东部往西部、沿海地区到内陆地区逐渐递减态势。

9个地区信息公开率下降

竺效课题组对2016年四个配套办法适用与实施的信息公开情况也进行了全面评价。据竺效介绍,2016年,全国32个地区执行配套办法的信息公开率为73.4%,较之上年有所改善。

“相较于2015年,2016年有9个地区信息公开率下降,其中,山西的信息公开率由2015年的90.55%下降到50.50%,上海的信息公开率由2015年的75.76%下降到38.50%,两地区的信息公开率下降幅度较大。”竺效说,信息公开率增长的共有22个地区,其中辽宁、宁夏、黑龙江的信息公开率有较大幅度的增长,信息公开率增长数均在25%以上。

竺效表示,根据各地上报数据显示,主要信息公开途径包括政府信息公开网站、环保局网站、社会网站、电视、报纸等途径。

大气水污染违法案件占比较大

经过全面分析,竺效课题组发现,地市级与区县级环保机构普遍适用四个配套办法,仅有少量区县尚未执行。其中,江苏、安徽、福建、重庆的区、县覆盖率达到了90%以上。福建省的区、县执行配套办法覆盖率最高,为98%。海南省执行四个配套办法的覆盖率仅4%,海南省24个区、县中,仅澄迈县执行了四个配套办法,其它区、县均未执行。

此外,京津冀地区、长三角地区和珠三角地区,“三大区域”内按日连续处罚、查封扣押、限产停产、移送行政拘留、涉嫌犯罪移送公安五类案件总数达7719件,占全国范围内案件总量的35%。长三角地区的案件数量居前述“三大区域”首位,共5100件。

竺效表示,依照四个配套办法所处罚的案件,涉及大气和水的案件数量占所有可统计环境要素案件的91.9%,分别有4675件和6380件,占比最大。而电镀、钢铁等行业的环境违法行为则成为了四个配套办法的重点打击对象。


分享到:
leyu乐鱼(中国)体育官方网站相关的文章 iTAG:
环保部:19城市违法处罚案件交白卷
“长牙的”环保法渐显威力 一季度限产停产案件数量同比
珠海7月起实施新环保条例 违法罚款最高提十倍
宝钢股份铁前区域去年节能减排取得实效
全国关停取缔超9000家环保未达标企业
环保行业上半年业绩快速增长 下半年将迎来多重利好
实施新《环保法》 传统煤化工改造迫在眉睫
上海市环境违法遭遇空前“铁腕”
频道推荐
服务中心
微信公众号

CESI
关于本站
版权声明
广告投放
网站帮助
leyu乐鱼(中国)体育官方网站-LEYU.COM
网站服务
会员服务
最新项目
资金服务
园区招商
展会合作
中国节能产业网是以互联网+节能为核心构建的线上线下相结合的一站式节能服务平台。
©2007-2019 CHINA-ESI.COM
鄂ICP备16002099号
节能QQ群:39847109
顶部微信二维码底部
扫描二维码关注官方公众微信