leyu乐鱼(中国)体育官方网站

leyu乐鱼(中国)体育官方网站 行业资讯 政策法规 产业市场 节能技术 能源信息 宏观环境 会议会展 活动图库 资料下载 焦点专题 智囊团 企业库
能源信息  节能产业网 >> 能源信息 >> 油气煤炭 >> 正文
增产潜力巨大!产能释放节点成“关键”
来源:中国煤炭市场网 时间:2021/8/18 20:37:17 用手机浏览

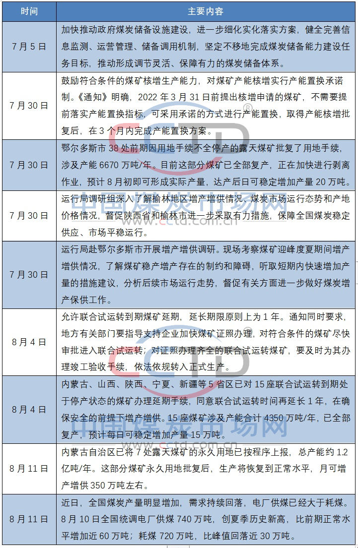
近期为落实关于煤炭增产增供和稳定价格的有关工作,陆续出台了一系列增产保供稳价措施,主要内容如下:

 

\

 

另据市场消息,近日,鄂尔多斯提出,在确保安全生产的前提下,通过支持部分证件不全煤矿、帮助因林草土地手续不全停产的露天煤矿和灾害治理项目复工复产、挖掘潜力产能、安全高效煤矿释放先进产能等措施,可以实现增产潜力在8000万吨/年以上。

8月16日,国务院总理李克强主持召开国务院常务会议,再次强调做好保供稳价工作。要求抓好政策落实,针对经济运行新情况加强跨周期调节;做好市场保供稳价工作。完善并落实重要原材料价格上涨应对方案。合理增加国内生产,科学组织储备投放,强化重点商品市场联动监管。

近期,政策保供稳价措施持续发力,随着煤炭产量增加,电厂日耗走弱,煤价下行压力逐步加大,港口煤价自高点回落近100元/吨。后续煤炭市场逐渐进入淡季,但在发运倒挂持续,各环节库存低位(见下图),东北地区冬储,大秦线检修、进口煤优势明显不足等一系列利好因素支撑下,增产保供任务压力仍较大。

 

\

 

目前来看,煤炭产量虽有所提升,但总体仍然偏低。从前面一系列增产政策来看,产能增加潜力巨大,对发挥煤炭稳价工作具有重要意义。由于不同类型煤矿增产所需时间不同,产能大量释放的时间早晚对后期煤价走势的影响较大,因此市场关注的焦点也在产能大量释放的时间节点上。

今冬煤炭保供任务仍较艰巨。目前处于用煤需求淡旺季转换时期,也是增产保供的重要时间窗口。在冬季用煤需求大量释放的前2个月左右时间里国家及地方政府应大力持续推进落实煤矿增产保供工作,将煤炭产量提高至高位水平。



分享到:
leyu乐鱼(中国)体育官方网站相关的文章 iTAG:
最难时候过去了,未来煤价还看增产增供效果!
增产增供措施奏效,煤炭产量出现实质性增加
增产增供迫在眉睫
频道推荐
服务中心
微信公众号

CESI
关于本站
版权声明
广告投放
网站帮助
leyu乐鱼(中国)体育官方网站-LEYU.COM
网站服务
会员服务
最新项目
资金服务
园区招商
展会合作
节能产业网是以互联网+节能为核心构建的线上线下相结合的一站式节能服务平台。
©2007-2020 CHINA-ESI.COM

节能QQ群:39847109
顶部微信二维码底部
扫描二维码关注官方公众微信