leyu乐鱼(中国)体育官方网站

leyu乐鱼(中国)体育官方网站 行业资讯 政策法规 产业市场 节能技术 能源信息 宏观环境 会议会展 活动图库 资料下载 焦点专题 智囊团 企业库
能源信息  节能产业网 >> 能源信息 >> 太 阳 能 >> 正文
重磅!光伏黑马签下262亿大单
来源:维科网光伏 时间:2021/11/20 21:14:47 用手机浏览

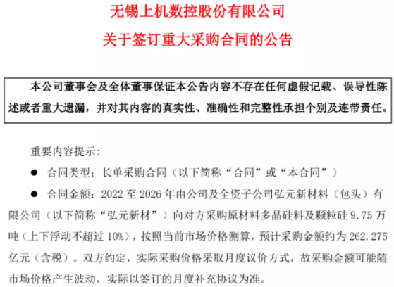
11月18日晚,无锡上机数控股份有限公司发布(以下简称“上机数控”)关于签订重大采购合同的公告。

\

 图片来源:上机数控公告

公告称,上机数控在2022年至2026年由公司及全资子公司弘元新材料(包头)有限公司(以下简称“弘元新材”)向江苏中能硅业科技发展有限公司(以下简称“江苏中能”)采购原材料多晶硅料及颗粒硅9.75万吨(上下浮动不超过10%),按照当前市场价格测算,预计采购金额约为262.275亿元(含税)。

资料显示,上机数控成立于2002年,属于高端智能装备制造行业,2004年进入太阳能光伏行业,是业内光伏专用设备生产商之一。但在2019年,上机数控成立全资子公司弘元新材,进军光伏硅片。

此举让上机数控业绩迎来大爆发,仅2020年12月前后,上机数控就先后跟头部组件企业东方日升、天合光能、阿特斯签下超250亿元销售合同。最终全年实现营收30.11亿元,同比增长273.48%;净利润5.31亿元,同比增长186.72%。奠定了自身光伏黑马的地位。

今年以来,上机数控业绩持续走高,前三季度实现营收75.86亿元,同比增长289.71%;实现净利润14.05亿元,同比增长310.28%。甚至超过了很多细分领域龙头企业。

产能方面,2019年年底上机数控硅片产能仅为2GW,2020年硅片产能已超过13GW。今年以来,上机数控又多次发布扩产公告,待全部产能释放后有望达到35GW,成为继隆基、中环股份之后的第三大硅片供应商。

当然,在一片大好形势之下,上机数控也要面对其他企业的挑战。例如高景太阳能、高测股份、双良节能等企业,都先后公布了硅片项目,并在有条不紊的推进之中,一旦项目投产,势必会给上机数控带来极大的压力。

因此,上机数控在今年先后跟新疆协鑫、东方日升、新特能源签下累积金额超百亿硅料采购合同。本次又跟江苏中能签下262亿元的大单,也并不让人意外!



分享到:
leyu乐鱼(中国)体育官方网站相关的文章 iTAG:
均价272.2元/kg 硅料散单微涨
涨涨涨!硅料七连涨
硅料七连涨!“停产潮”、“采购潮”来袭,产业链后续
还在涨!单晶复投料均价21.68万元/吨,单晶致密料均价
隆基、大全、协鑫、新特、东方希望、阿特斯谈硅料
硅料再涨飙至130元+/kg 玻璃价格大降32%!
疯狂锁料!高景太阳能再与大全新能源签订4.59万吨硅料
硅料价格上升通道已启动 大全新能源2021年预期利润大增
频道推荐
服务中心
微信公众号

CESI
关于本站
版权声明
广告投放
网站帮助
leyu乐鱼(中国)体育官方网站-LEYU.COM
网站服务
会员服务
最新项目
资金服务
园区招商
展会合作
节能产业网是以互联网+节能为核心构建的线上线下相结合的一站式节能服务平台。
©2007-2020 CHINA-ESI.COM

节能QQ群:39847109
顶部微信二维码底部
扫描二维码关注官方公众微信