leyu乐鱼(中国)体育官方网站

leyu乐鱼(中国)体育官方网站 行业资讯 政策法规 产业市场 节能技术 能源信息 宏观环境 会议会展 活动图库 资料下载 焦点专题 智囊团 企业库
能源信息  节能产业网 >> 能源信息 >> 风力发电 >> 正文
重磅!山东省将打造海上风电科技创新高地!
来源:中国风电新闻网 时间:2022/1/20 15:23:31 用手机浏览

1月5日,山东省发改委发布《山东省能源科技创新“十四五”规划》(以下简称“规划”),规划提出:研究新型高效低成本陆地、海上风力发电关键技术,开展7兆瓦等级及以上大型风电机组和低风速风电机组示范;依托打造千万千瓦级海上风电基地和千亿级山东半岛海上风电装备制造产业基地,重点攻关适合山东海域特点的大功率海上风电机组,提升海上风电装备关键部件自主化水平,实现"十四五"海上风电技术重大突破。

 


《山东省能源科技创新“十四五”规划》

(风电相关要点)

◆ 新能源技术提升工程

围绕加快新能源大规模低成本开发利用,加强太阳能、风能、生物质能、抽水蓄能、地热能、海洋能、核能、氢能等新能源和可再生能源发电及综合利用技术研发和推广应用,为全省可再生能源倍增行动实施提供核心技术支撑。

风能利用技术。研究新型高效低成本陆地、海上风力发电关键技术,开展7兆瓦等级及以上大型风电机组和低风速风电机组示范。攻关低风速、大容量、防盐雾风电机组等共性应用技术,开展风电机组集成、远距离输电、新型风机基础等技术研发。实施深远海海上风电柔性直流集中送出示范工程,示范试验海上风电与海洋牧场、海上制氢综合开发利用技术。

◆ 打造海上风电科技创新高地

依托打造千万千瓦级海上风电基地和千亿级山东半岛海上风电装备制造产业基地,重点攻关适合山东海域特点的大功率海上风电机组,提升海上风电装备关键部件自主化水平,实现"十四五"海上风电技术重大突破。

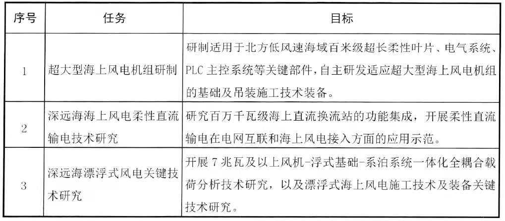
1. 海上风能利用关键设备。攻关适合山东海域特点的7兆瓦等级及以上大功率海上风电机组技术,提升大尺度叶片、发电机、齿轮箱、大型主轴承、控制系统、变桨、偏航系统等关键部件的自主化水平和配套能力,突破一批"卡脖子"技术。

2. 智慧服务技术。研发基于大数据和云计算的海上风电场集群运控并网系统,研究风电机组在线监测与故障诊断、风电场功率预测、远程监控、区域集控系统,开展风电场群优化协调控制和智能化运维技术研究,支撑海上风电资源高效、大规模、可持续开发利用。

3. 远距离输电技术。研发高压大容量柔性直流海上换流平台轻型化关键技术,研制换流器、联接变、直流海缆、海上平台、控制保护等关键装备,开展大容量海上风电机组并网技术研究。

4. 漂浮式风电关键技术。攻关漂浮式海上风电机组装备关键技术,研究适用于深远海域的半潜式基础平台、漂浮式海上风电机组系泊系统、动态海缆等关键技术,开展远海大型风电场设计建设、海上风力发电运输、施工、运维成套设备等技术研发。

 

分享到:
leyu乐鱼(中国)体育官方网站相关的文章 iTAG:
山东省多管齐下稳定电煤供应
8月山东省生产原煤801万吨 环比增长13%
山东省烟台海关创新监管助力北方最大原油混兑基地建设
山东省首个海上风电项目首条海缆敷设完成
上周山东省煤炭价格环比上涨1.40%
山东省:国补到期生物质发电项目给予临时电价补贴
配置储能12兆瓦时!山东省首个大型光储电站投运
频道推荐
服务中心
微信公众号

CESI
关于本站
版权声明
广告投放
网站帮助
leyu乐鱼(中国)体育官方网站-LEYU.COM
网站服务
会员服务
最新项目
资金服务
园区招商
展会合作
节能产业网是以互联网+节能为核心构建的线上线下相结合的一站式节能服务平台。
©2007-2020 CHINA-ESI.COM

节能QQ群:39847109
顶部微信二维码底部
扫描二维码关注官方公众微信