leyu乐鱼(中国)体育官方网站

leyu乐鱼(中国)体育官方网站 行业资讯 政策法规 产业市场 节能技术 能源信息 宏观环境 会议会展 活动图库 资料下载 焦点专题 智囊团 企业库
节能技术  中国节能产业网 >> 节能技术 >> 节能案例 >> 正文
建筑陶瓷薄型化节能技术
来源:中国节能产业网 时间:2015-5-26 18:19:51 用手机浏览

一、技术名称:建筑陶瓷薄型化节能技术--大规格陶瓷薄板生产技术

二、技术所属领域及适用范围:建材行业建筑陶瓷

三、与该技术相关的能耗及碳排放现状

陶瓷砖生产是高能耗、高污染产业,多年来一直是国家严控的产业。目前我国陶瓷行业年消耗相关原材料资源超过2.5亿吨,消耗煤炭超过5000万吨,并向环境排放大量的废气、废水、固体废弃物等。目前该技术可实现节能量3万tce/a,CO2减排约8万t/a。

四、技术内容

1.技术原理

采用新技术、新工艺、新方法实现陶瓷砖的薄型化生产,其厚度是传统陶瓷砖的1/3,实现了陶瓷生产过程节约原材料资源超过60%,整体节能超过40%,SO2、CO2等气体的排放减少近20-30%。

2.关键技术

大规格陶瓷薄板布料技术、液压成型技术、烧结技术、深加工技术、包装技术。

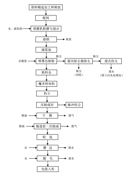
3.工艺流程

大规格陶瓷薄板的生产工艺流程图如图1所示。

图1 大规格陶瓷薄板的生产工艺流程图

五、主要技术指标

1.装备的主要技术性能指标:

(1)陶瓷板规格:≥900mm×1800mm;

(2)瓷板厚度:3-5.5mm可调;

(3)最高烧成温度<1250℃;

(4)烧成周期<60分钟;

(5)年产量≥100万㎡。

2.装备所生产的产品主要技术性能指标:

(1)平均吸水率≤0.2%;

(2)破坏强度≥800N;

(3)平均断裂模数≥45 MPa;

(4)耐磨性≤135mm³;

(5)内照射指数≤0.5、外照射指数≤0.9。

各项指标均符合《陶瓷砖》国家标准规定。

六、技术鉴定、获奖情况及应用现状

该技术的各项核心装备已于2012年12月通过了省级科技成果鉴定,获得15项国家发明专利。目前,该技术已经在广东蒙娜丽莎陶瓷有限公司和山东德惠来装饰瓷板有限公司投产使用,节能减排效果明显,具有良好的社会经济效益。

七、典型应用案例

典型案例1

案例名称:广东蒙娜丽莎陶瓷有限公司项目

技术提供单位:广东蒙娜丽莎新型材料集团有限公司

建设规模:日产量3500平方米。建设条件: 大中型规模的陶瓷墙地砖生产企业。主要技改内容:生产线建设。使用的主要设备包括:墙地砖布料及模具系统;全自动液压压砖机;高效节能辊道窑;大规格陶瓷薄板抛光线;大规格陶瓷砖自动包装线,并配套相关的水电、能源、仓储、运输等条件。技改投资额1500万元,建设期4个月。年节能量1962tce,年减排量5180tCO2,投资回收期约1.3年。

典型案例2

案例名称:山东德惠来装饰瓷板有限公司项目

技术提供单位:广东蒙娜丽莎新型材料集团有限公司

建设规模:日产量2900平方米。建设条件: 大中型规模的陶瓷墙地砖生产企业。主要技改内容:生产线建设,使用的主要设备包括:墙地砖布料及模具系统;全自动液压压砖机;高效节能辊道窑;大规格陶瓷薄板抛光线;大规格陶瓷砖自动包装线,并配套相关的水电、能源、仓储、运输等条件。技改投资额1150万元,建设期3个月。年节能量1300tce,年减排量3432tCO2,投资回收期约1.2年。

八、推广前景和节能减排潜力

大规格陶瓷薄板技术与装备的推广应用,将能大幅度降低建筑陶瓷砖能源和资源消耗,实现环境友好,使建筑陶瓷行业得到良性的发展。以我国年产90亿m2陶瓷砖计算,预计未来5年,可在建筑陶瓷领域推广10%,形成的年节能能力约25万tce,形成年碳减排能力66万tCO2。


分享到:
leyu乐鱼(中国)体育官方网站相关的文章 iTAG:
建筑陶瓷薄型化节能技术--超薄陶质砖生产技术
频道推荐
服务中心
微信公众号

CESI
关于本站
版权声明
广告投放
网站帮助
leyu乐鱼(中国)体育官方网站-LEYU.COM
网站服务
会员服务
最新项目
资金服务
园区招商
展会合作
中国节能产业网是以互联网+节能为核心构建的线上线下相结合的一站式节能服务平台。
©2007-2016 CHINA-ESI.COM
鄂ICP备16002099号
节能QQ群:39847109
顶部微信二维码底部
扫描二维码关注官方公众微信