leyu乐鱼(中国)体育官方网站

leyu乐鱼(中国)体育官方网站 行业资讯 政策法规 产业市场 节能技术 能源信息 宏观环境 会议会展 活动图库 资料下载 焦点专题 智囊团 企业库
节能技术  中国节能产业网 >> 节能技术 >> 节能案例 >> 正文
高强度气体放电灯用大功率电子镇流器新技术
来源:中国节能产业网 时间:2015-5-27 9:55:06 用手机浏览

一、技术名称:高强度气体放电灯用大功率电子镇流器新技术

二、技术所属领域及适用范围:适用于高压钠灯、金卤灯用电子镇流器取代电感镇流器,用于道路、交通、公共场所、农业、工业、航空、军事、城市建筑群、厂矿等方面的照明。

三、与该技术相关的能耗及碳排放现状

目前,我国大部分公路照明及厂矿照明通常采用高压钠灯、金卤灯等高强度气体放电灯,并配套使用电感镇流器,功率因数约为67%,耗电量高,且不具备调光的性能。应用该技术可实现节能量25万tce/a,CO2减排约66万t/a。

四、技术内容

1.技术原理

(1)通过对高频波段及高频电流的控制,将高频频率改变为所需的频率,30-40kHz为1000W,40-50 kHz为750W,50-60 kHz为600W。

(2)1000W调光型电子镇流器输入电压范围:120-240V。主要是由交流120-240V的输入通过桥式整流滤波,再由直流稳压电源的IC控制保证直流电压不变,达到输入交流在规定的波动范围内波动而直流电压不变的目的。

2.关键技术

(1)芯片和电子模块的优化设计;

(2)变频调光;

(3)高压钠灯和金卤灯电子镇流器的通用性;

(4)宽电压(102-240V)输入。

3.工艺流程

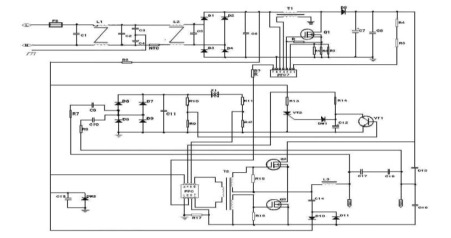
技术原理见图1所示:

图1 高强度气体放电灯用大功率电子镇流器技术原理图

五、主要技术指标

1.电压范围:120-240V;2.电源频率50/60Hz;3.功率因数>0.99;4.灯电流波峰比<1.7;5.电流总谐波<10%;6.环境温度-10-40℃;7.启动时间5min;8.输出灯功率变化<2%;9.抗干扰的最大距离是0.6m;10.可使用灯:HPS(钠灯)/MH(金卤灯)11.可变频调光600W、750W、1000W。

六、技术鉴定、获奖情况及应用现状

该技术被湖北省科技厅认定为湖北省重大科学技术成果,并在部分省市的市政高压钠灯上实施应用,节能效果良好。

七、典型应用案例

典型用户:荆州市城区

建设规模:荆州市城区更换3000盏路灯照明。主要技改内容:将荆州市城区东方大道、江津大道、北京路的路灯照明的电感镇流器更换为电子镇流器。主要设备为电子镇流器,规格包括200台250W高压钠灯、2500台400W高压钠灯、800台250W金卤灯、500台400W金卤灯。节能技改投资额600万元,建设期24个月,每年可节能406tce,取得节能经济效益约40万元。

八、推广前景及节能减排潜力

传统的高强度气体放电灯使用电感镇流器,电能利用效率不高,未来5-10年内,电子镇流器将不断替代耗能高的电感镇流器。预未来5年,全国使用电子镇流器的高强度气体放电灯将达到670万台,推广比例达10%,年节能能力可达125万tce,年减排能力约330万tCO2。


分享到:
leyu乐鱼(中国)体育官方网站相关的文章 iTAG:
没有相关技术
频道推荐
服务中心
微信公众号

CESI
关于本站
版权声明
广告投放
网站帮助
leyu乐鱼(中国)体育官方网站-LEYU.COM
网站服务
会员服务
最新项目
资金服务
园区招商
展会合作
中国节能产业网是以互联网+节能为核心构建的线上线下相结合的一站式节能服务平台。
©2007-2016 CHINA-ESI.COM
鄂ICP备16002099号
节能QQ群:39847109
顶部微信二维码底部
扫描二维码关注官方公众微信