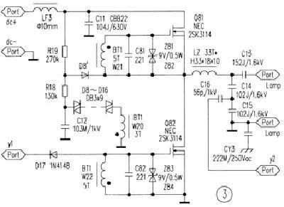
三、点灯逆变器
逆变电路如图3,它将PFC电路输出的高压直流变换为供无极灯使用的高频交流电。国际电工委员会CISPR15允许对磁场感应标准的频率范围为2.2MHz~3.0MHz,其中心频率为2.6MHz。接通电源后PFC输出直流电压.通过R19、R18加到电容C12上,C12开始充电。当C12上所充电压达到触发管(DI-AC)D8~D16的转折电压时,DIAC由关断转为导通状态。积分电容C12所储存的电荷经DIAC加于振荡变压器BT1的初级绕组W20,依靠W22、W21两个绕组使Q81、Q82获得幅度相等,相位相差180°的驱动信号。在Q82导通时Q81被强迫关断截止;Q81导通时,Q82又被强迫关断截止。

逆变器的振荡频率由绕组W21、W22的电感量与场效应管Q81、Q82的输入电容以及补偿电容C81、C82共同决定,灯回路网络的谐振频率必须与输入回路的谐振频率相同,例如:谐振频率为2.65MHz。还要尽力优化Q81、Q82驱动信号的幅度和波形,使其自身功耗降到最低。
二极管:D8′有两个作用:正向时用来泄放C12上的电荷,防止逆变电路因误触发而出现共同导通现象,起保护作用;反向时,利用反向恢复时间的反向电流为振荡变压器输入激励信号
图3中Lz、C14、C15为谐振电感和谐振电容,它们是设计中重要的参数。在启动阶段,灯泡的等效电阻很大,Lz、C14、C15发生串联谐振,谐振电路可以在灯两端形成很高(约3000V)的点火电压。无极灯引燃后,进入正常运行阶段,泡体内电弧等效电阻在数百欧姆,当灯电流生成后,谐振回路失谐,C14、C15上的谐振电压降到灯的工作电压。灯点亮后由Lz稳定灯的电弧电流。与此同时,由于输出回路的选频滤波作用,点灯电能为一余弦波的电压和电流,其频率为激励信号的基频。
四、异常保护电路
当出现灯泡接线脱落或者灯泡漏气等异常状态时,无极灯不能正常启动,谐振引火电路一直处于谐振状态,逆变器输出的电流增大到正常电流的3~5倍。如果不采取有效的保护措施,就会造成点灯逆变器以及前级单元电路因过载而烧毁,甚至引起冒烟、爆裂等事故。异常保护电路如图4所示。
在异常状态时:在谐振电容C14、C15的中点引出异常保护采样电压,,通过电容C16、C18的分压和D18、D19、R24整流后成为控制电压,通过R25、R21和C19延时电路,在C19上得到随时间上升的直流电压,当此电压大于DZ1的稳压值时便被击穿,可控硅MCR导通,通过阻塞二极管D17将Q82栅极与地短路,迫使半桥逆变电路停止工作。而在正常状态下,C19上的电压还未上升到DZ1的稳压值,灯就点亮了,灯点亮后谐振电路便失谐,因而DZ1一直处于截止状态。R20的数值不能取得太大,其电流一般为1~2mA,保护电路的动作时间不能取得太大,一般为1~2秒。C20、R23起抗干扰作用,防止单向硅因干扰信号而误动作。
上一页 [1] [2]
|